The pharmaceutical and life sciences industry has seen tremendous change in the last few years.
Apart from the rising inflation and uncertain economic forecast that most markets are facing, pharmaceutical companies also had to navigate a surge in demand during the Covid-19 pandemic, ever-changing world-wide compliance regulations, and an evolving supply chain.
To survive in a competitive market, many companies prioritised short-term goals such as cost reduction over long-term operations strategies. This has to change.
As client expectations once again begin to shift, life science businesses are struggling to quickly deliver high-quality products while maintaining complicated, often disconnected operation infrastructure and outdated legacy systems. The pharmaceutical market demands optimised, interconnected operations. Without a significant investment in digital transformations, your business won’t be able to compete in the long-term.
More than technology – it’s an industry solution and a strategic platform designed for the complex world of food and pharmaceutical manufacturing.
Built on Oracle Fusion Cloud, our solution integrates compliance, operational best practices, and AI-driven intelligence into one scalable system. Backed by InspireXT’s deep regulated-industry expertise and proven Computer System Validation (CSV) capabilities, it delivers speed, safety, and sustainability.
Future-ready. Proven. Tailored for growth.
With Food & Pharma in-a-Box, manufacturers can:
Purpose Built Industry Solution
Provides the ability to generate regulatory documents (e.g.: CofA ,CofC) and to electronically share with interested parties. Maintains role-based access control and electronic approval.
Addresses strict control required in managing Material Status of various materials (e.g.: Raw material, Semi Finished Goods and Finished Goods) based on inspection outcome and the role of the user.
Provides the ability to dispense high value pharma ingredients for production and can connect to weighing scales.
Provides a user-friendly UI for allocating the right batch/es for the customer order.
Provides the real time fulfilment status of a customer demand considering production of related Semi Finished Goods and Quality Control operations involved in manufacturing.
This list of requirements are addressed with the point solution which is a part of Food & Pharma in-a-Box.
| # | Requirement ID | Description | MoSCoW | GxP Critical | Process Flow ID | Test Script Reference |
|---|---|---|---|---|---|---|
| 1 | R-QM_06 | Ability to re-issue CofA based on corrected WIP Inspection Plan | Must | Yes | QMS_16 | InspireXT_Quality-P_03 InspireXT_Quality-P_06 |
| 2 | R-QM_10 | Ability to define Release Process by QA/QP personnel | Must | Yes | QMS_13 | InspireXT_Quality-M_01 InspireXT_Quality-M_02 |
| 3 | R-QM_12 | Ability to store expiry date and retest date against the inventory items | Must | Yes | QMS_16 | InspireXT_Quality-P_05 |
| . | hidden text | hidden text | hidden text | hidden text | hidden text | hidden text |
| . | hidden text | hidden text | hidden text | hidden text | hidden text | hidden text |
| . | hidden text | hidden text | hidden text | hidden text | hidden text | hidden text |
| 43 | hidden text | hidden text | hidden text | hidden text | hidden text | hidden text |
| 44 | hidden text | hidden text | hidden text | hidden text | hidden text | hidden text |
| 45 | hidden text | hidden text | hidden text | hidden text | hidden text | hidden text |
The point solution is part of this process flow/s.
| Sr. No. | Process Flow ID | Description | Process Flow Link |
|---|---|---|---|
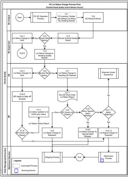
| 1 | QMS_013 | 13_FG Lot Status Change Process Flow | Link |
| 2 | QMS_016 | 16_Lot Document Storage and Attribute Update | Link |
| . | hidden text | hidden text | hidden text |
| . | hidden text | hidden text | hidden text |
| . | hidden text | hidden text | hidden text |
| 20 | hidden text | hidden text | hidden text |
| 21 | hidden text | hidden text | hidden text |
| 22 | hidden text | hidden text | hidden text |
This list of requirements are addressed with the point solution which is a part of Food & Pharma in-a-Box.
| # | Requirement ID | Description | MoSCoW | GxP Critical | Process Flow ID | Test Script Reference |
|---|---|---|---|---|---|---|
| 1 | RQT-QMS_10 | Need an ability to define material release process by QA&QP personnel | Must | Yes | QMS-13 | InspireXT_Quality-M_01 InspireXT_Quality-M_02 |
| 2 | RQT-QMS_21 | Ability to use Raw or Packing or Hazardous material in BULK manufacture after sampling and before QC results are completed | Must | Yes | QMS-04 | InspireXT_Quality-D_01 |
| 3 | RQT-QMS_37 | Ability to routinely change Lot status by quality via Inspection Plan | Must | Yes | QMS-04, QMS-05, QMS-13 | InspireXT_Quality-D_01 InspireXT_Quality-E_01 InspireXT_Quality-M_01 |
| . | hidden text | hidden text | hidden text | hidden text | hidden text | hidden text |
| . | hidden text | hidden text | hidden text | hidden text | hidden text | hidden text |
| . | hidden text | hidden text | hidden text | hidden text | hidden text | hidden text |
| 43 | hidden text | hidden text | hidden text | hidden text | hidden text | hidden text |
| 44 | hidden text | hidden text | hidden text | hidden text | hidden text | hidden text |
| 45 | hidden text | hidden text | hidden text | hidden text | hidden text | hidden text |
The point solution is part of this process flow/s.
| Sr. No. | Process Flow ID | Description | Process Flow Link |
|---|---|---|---|
| 1 | QMS_04 | Lot status Change for Manufacturing while QC approval is pending | Link |
| 2 | QMS_05 | Active Lot Status Change for Raw Material | Link |
| 3 | QMS-13 | Lot Status Change Process Flow for Finished Goods | Link |
| . | hidden text | hidden text | hidden text |
| . | hidden text | hidden text | hidden text |
| . | hidden text | hidden text | hidden text |
| 20 | hidden text | hidden text | hidden text |
| 21 | hidden text | hidden text | hidden text |
| 22 | hidden text | hidden text | hidden text |
This list of requirements are addressed with the point solution which is a part of Food & Pharma in-a-Box.
| # | Requirement ID | Description | MoSCoW | GxP Critical | Process Flow ID | Test Script Reference |
|---|---|---|---|---|---|---|
| 1 | RQT-MFG_23 | To be able to have an interface between the scales and Oracle Cloud for the Dispensing Process | Must | Yes | Manufacturing-06 | InspireXT_Manufacturing-A |
| 2 | RQT-MFG_28 | To have material Movements in Real-time and not after the fact | Must | Yes | Manufacturing-06 | InspireXT_Manufacturing-A |
| 3 | RQT-MFG_40 | Ability to capture real time of Production details | Must | Yes | Manufacturing-06 | InspireXT_Manufacturing-A |
| . | hidden text | hidden text | hidden text | hidden text | hidden text | hidden text |
| . | hidden text | hidden text | hidden text | hidden text | hidden text | hidden text |
| . | hidden text | hidden text | hidden text | hidden text | hidden text | hidden text |
| 43 | hidden text | hidden text | hidden text | hidden text | hidden text | hidden text |
| 44 | hidden text | hidden text | hidden text | hidden text | hidden text | hidden text |
| 45 | hidden text | hidden text | hidden text | hidden text | hidden text | hidden text |
The point solution is part of this process flow/s.
| Sr. No. | Process Flow ID | Description | Process Flow Link |
|---|---|---|---|
| 1 | Manufacturing-06 | Integration with Dispensing Scale | Link |
| . | hidden text | hidden text | hidden text |
| . | hidden text | hidden text | hidden text |
| . | hidden text | hidden text | hidden text |
| 20 | hidden text | hidden text | hidden text |
| 21 | hidden text | hidden text | hidden text |
| 22 | hidden text | hidden text | hidden text |
This list of requirements are addressed with the point solution which is a part of Food & Pharma in-a-Box.
| # | Requirement ID | Description | MoSCoW | GxP Critical | Process Flow ID | Test Script Reference |
|---|---|---|---|---|---|---|
| 1 | RQT-OM-28 | The system must allow the customer service team to decide and allocate specific batches to for a customer order (not FEFO) | Must | Yes | Oorder Management-09 | InspireXT_Order Mngt-D_18 |
| . | hidden text | hidden text | hidden text | hidden text | hidden text | hidden text |
| . | hidden text | hidden text | hidden text | hidden text | hidden text | hidden text |
| . | hidden text | hidden text | hidden text | hidden text | hidden text | hidden text |
| 43 | hidden text | hidden text | hidden text | hidden text | hidden text | hidden text |
| 44 | hidden text | hidden text | hidden text | hidden text | hidden text | hidden text |
| 45 | hidden text | hidden text | hidden text | hidden text | hidden text | hidden text |
The point solution is part of this process flow/s.
| Sr. No. | Process Flow ID | Description | Process Flow Link |
|---|---|---|---|
| 1 | Order Management-09 | Sales Order Allocation screen create, Update and Delete | Link |
| . | hidden text | hidden text | hidden text |
| . | hidden text | hidden text | hidden text |
| . | hidden text | hidden text | hidden text |
| 20 | hidden text | hidden text | hidden text |
| 21 | hidden text | hidden text | hidden text |
| 22 | hidden text | hidden text | hidden text |
This list of requirements are addressed with the point solution which is a part of Food & Pharma in-a-Box.
| # | Requirement ID | Description | MoSCoW | GxP Critical | Process Flow ID | Test Script Reference |
|---|---|---|---|---|---|---|
| 1 | RQT-OM-69 | To be able to see the Customer order fulfilment status considering the related manufacturing and quality operations | Must | Yes | Manufacturing-11 | InspireXT_Manufacturing-U |
| . | hidden text | hidden text | hidden text | hidden text | hidden text | hidden text |
| . | hidden text | hidden text | hidden text | hidden text | hidden text | hidden text |
| . | hidden text | hidden text | hidden text | hidden text | hidden text | hidden text |
| 43 | hidden text | hidden text | hidden text | hidden text | hidden text | hidden text |
| 44 | hidden text | hidden text | hidden text | hidden text | hidden text | hidden text |
| 45 | hidden text | hidden text | hidden text | hidden text | hidden text | hidden text |
The point solution is part of this process flow/s.
| Sr. No. | Process Flow ID | Description | Process Flow Link |
|---|---|---|---|
| 1 | Manufacturing-11 | End to End Dashboard | Link |
| . | hidden text | hidden text | hidden text |
| . | hidden text | hidden text | hidden text |
| . | hidden text | hidden text | hidden text |
| 20 | hidden text | hidden text | hidden text |
| 21 | hidden text | hidden text | hidden text |
| 22 | hidden text | hidden text | hidden text |
The Food & Pharma in-a-Box provides comprehensive, industry specific solution for all AI enabled Business Functions starting from Planning to Manufacturing to Shipping. Below are the different Business Functions that are part of the solution.
This is a sample from the full list of industry requirements addressed by Food & Pharma in-a-Box
| # | Requirement ID | Title | Description | GxP Critical | Process Flow ID | Test Script Reference |
|---|---|---|---|---|---|---|
| 1 | RQT-PLN-01 | Need regular Master & Transactional Data collection | Need regular transactional data collection at every planning site. | No | SUPPLY PLAN-02 | InspireXT_Supply_Plan_B_2 |
| 2 | RQT-PLN-02 | Need to define Sourcing rules to support supply planning process | Sourcing rules must be maintained in Fusion for planning to work. Most items will be single sourced. Some items may be dual sourced and the split between sources is maintained in the sourcing rules. | No | SUPPLY PLAN-07 | InspireXT_Supply_Plan_B_16 |
| 3 | RQT-PLN-03 | Need to define Assignment sets to support supply planning process | We must be able to maintain assignment sets. This should be done at item set up alongside the sourcing rules. | No | Application Configuration-Planning | Supply Planning CWB |
| . | hidden text | hidden text | hidden text | hidden text | hidden text | hidden text |
| . | hidden text | hidden text | hidden text | hidden text | hidden text | hidden text |
| . | hidden text | hidden text | hidden text | hidden text | hidden text | hidden text |
| 43 | hidden text | hidden text | hidden text | hidden text | hidden text | hidden text |
| 44 | hidden text | hidden text | hidden text | hidden text | hidden text | hidden text |
| 45 | hidden text | hidden text | hidden text | hidden text | hidden text | hidden text |
List of L3 process flows for the Business Functions. You can get a view of some of them.
| Sr. No. | Process Flow ID | Process Flow Name | Process Flow Link |
|---|---|---|---|
| 1 | SUPPLY PLAN-01 | Supply Planning Overall Process Flow | Link |
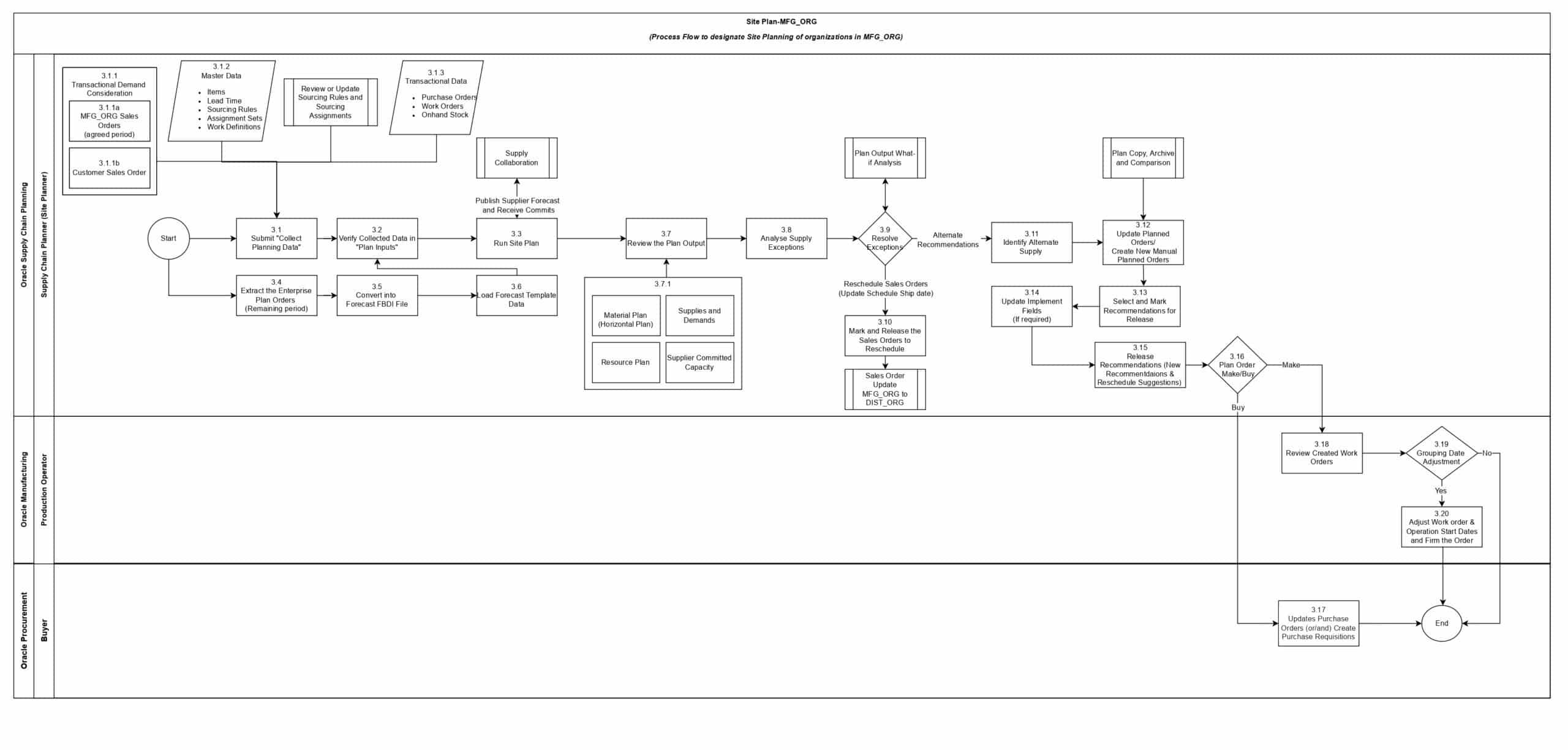
| 2 | SUPPLY PLAN-03 | Site Plan Process Flow | Link |
| 3 | SUPPLY PLAN-04 | Production Schedule Process Flow | Link |
| . | hidden text | hidden text | hidden text |
| . | hidden text | hidden text | hidden text |
| . | hidden text | hidden text | hidden text |
| 20 | hidden text | hidden text | hidden text |
| 21 | hidden text | hidden text | hidden text |
| 22 | hidden text | hidden text | hidden text |
Configuration Workbook with list of setups which are needed to setup the module.
Supply Chain Planning - Configs |
|||
|---|---|---|---|
| Sr. No. | Ref | Module | Config Item |
| 1 | SC01 | Supply Collaboration | Offering Enable |
| 2 | SC02 | Supply Collaboration | Manage Supply Chain Collaboration Settings |
| 3 | SC03 | Supply Collaboration | Manage Supply Chain Collaboration Plan |
| . | hidden text | hidden text | hidden text |
| . | hidden text | hidden text | hidden text |
| . | hidden text | hidden text | hidden text |
| 30 | hidden text | hidden text | hidden text |
| 31 | hidden text | hidden text | hidden text |
| 32 | hidden text | hidden text | hidden text |
The list of test scripts , each one comprising of one or more test cases for the workstream
| Sr. No. | Test Script Reference Name | Test Case No. | Test Case Description | Test Script Link |
|---|---|---|---|---|
| 1 | InspireXT_SUPPLY_PLAN_B_2 | Test Case-01 | Test Script To Perform Transactional Data Collection | Link |
| 2 | InspireXT_SUPPLY_PLAN_B_4 | Test Case-01 | A Test Script to Run Supply Plan | Link |
| 3 | InspireXT_SUPPLY_PLAN_B_18 | Test Case-01 | Test Script to create Approved Supplier List for Supply planning | Link |
| . | hidden text | hidden text | hidden text | hidden text |
| . | hidden text | hidden text | hidden text | hidden text |
| . | hidden text | hidden text | hidden text | hidden text |
| 36 | hidden text | hidden text | hidden text | hidden text |
| 37 | hidden text | hidden text | hidden text | hidden text |
| 38 | hidden text | hidden text | hidden text | hidden text |
This is a sample from the full list of industry requirements addressed by Food & Pharma in-a-Box
| # | Requirement ID | Title | Description | GxP Critical | Process Flow ID | Test Script Reference |
|---|---|---|---|---|---|---|
| 1 | RQT-OM-01 | Need an ability to ship fished goods, raw materials and packaging from Customer Stock locations to external warehouse. | Ability to ship finished goods, raw materials and packaging from Customer premises to external warehouse. Shipping process to and from external warehouses they are serving Food & Pharma customers as an extension of the current warehouses. | No | Order Mngt-03 | InspireXT_Order Mngt_C_4 InspireXT_Order Mngt-C_5 |
| 2 | RQT-OM-02 | Need a common Shipping Process for shipping finished goods. | Ability to support Global shipping Process of Finished Goods | No | Order Mngt-03 Order Mngt-05 | InspireXT_Order Mngt_C_2 InspireXT_Order Mngt_C_3 InspireXT_Order Mngt_C_4 InspireXT_Order Mngt_C_5 InspireXT_Order Mngt_C_6 InspireXT_Order Mngt_E_1 InspireXT_Order Mngt_E_2 |
| 3 | RQT-OM-03 | Need a solution to manage Internal transfer orders for stock movement from manufacturing site to external warehouse. | Ability to create and use Internal Transfer Orders to move stock from site Warehouses to overflow warehouses | No | Order Mngt-03 | InspireXT_Order Mngt_C_4 InspireXT_Order Mngt_C_5 |
| . | hidden text | hidden text | hidden text | hidden text | hidden text | hidden text |
| . | hidden text | hidden text | hidden text | hidden text | hidden text | hidden text |
| . | hidden text | hidden text | hidden text | hidden text | hidden text | hidden text |
| 43 | hidden text | hidden text | hidden text | hidden text | hidden text | hidden text |
| 44 | hidden text | hidden text | hidden text | hidden text | hidden text | hidden text |
| 45 | hidden text | hidden text | hidden text | hidden text | hidden text | hidden text |
List of L3 process flows for the Business Functions. You can get a view of some of them.
| Sr. No. | Process Flow ID | Process Flow Name | Process Flow Link |
|---|---|---|---|
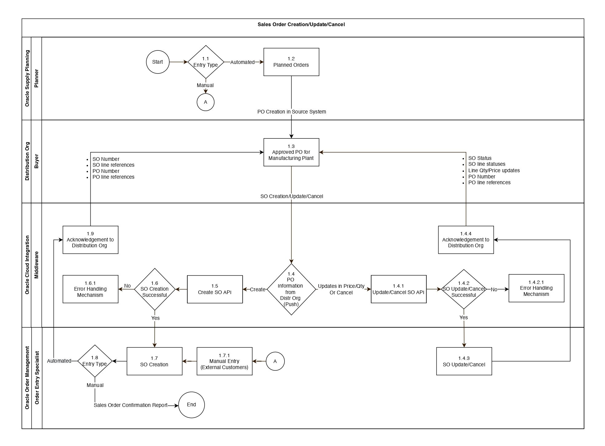
| 1 | Order Mngt-01 | Sales Order Create, Update, Cancel | Link |
| 2 | Order Mngt-02 | Sales Order Update | Link |
| 3 | Order Mngt-03 | Sales Order Pick, Pack, Ship | Link |
| . | hidden text | hidden text | hidden text |
| . | hidden text | hidden text | hidden text |
| . | hidden text | hidden text | hidden text |
| 20 | hidden text | hidden text | hidden text |
| 21 | hidden text | hidden text | hidden text |
| 22 | hidden text | hidden text | hidden text |
Configuration Workbook with list of setups which are needed to setup the module.
Order Management - Configs |
|||
|---|---|---|---|
| Sr. No. | Ref | Module | Config Item |
| 1 | OM.01 | OM | Configure Offering |
| 2 | OM.02 | OM | Manage Order Lookups |
| 3 | OM.03 | OM | Manage Administrator Profile Values |
| . | hidden text | hidden text | hidden text |
| . | hidden text | hidden text | hidden text |
| . | hidden text | hidden text | hidden text |
| 29 | hidden text | hidden text | hidden text |
| 30 | hidden text | hidden text | hidden text |
| 31 | hidden text | hidden text | hidden text |
The list of test scripts , each one comprising of one or more test cases for the workstream
| Sr. No. | Test Script Reference Name | Test Case No. | Test Case Description | Test Script Link |
|---|---|---|---|---|
| 1 | InspireXT_Order Mngt-D_10 | Test Case-01 | Sales Order created and submitted (Greater than Credit Limit) | Link |
| 2 | InspireXT_Order Mngt-D_10 | Test Case-02 | Sales Order Created and submitted for less than credit limit | Link |
| 3 | InspireXT_Order Mngt-D_17 | Test Case-01 | Manual SO creation for Selling Intercompany with item price | Link |
| . | hidden text | hidden text | hidden text | hidden text |
| . | hidden text | hidden text | hidden text | hidden text |
| . | hidden text | hidden text | hidden text | hidden text |
| 33 | hidden text | hidden text | hidden text | hidden text |
| 34 | hidden text | hidden text | hidden text | hidden text |
| 35 | hidden text | hidden text | hidden text | hidden text |
This is a sample from the full list of industry requirements addressed by Food & Pharma in-a-Box
| # | Requirement ID | Title | Description | GxP Critical | Process Flow ID | Test Script Reference |
|---|---|---|---|---|---|---|
| 1 | RQT-PROC-01 | Need to have an ability to maintain Order modifiers at item/supplier combination | Need to maintain order modifiers e.g. Fixed Lot multiplier at an item/supplier combination For example: For a dual sourced item, the MOQ and FLM may be different depending on the supplier. | No | PROC-29 | InspireXT_Procurement_Z |
| 2 | RQT-PROC-02 | Need an ability to have QC to approve Supplier on ASL. | Need a process to approve the Supplier for an item on ASL only after after QC has approved it. Till then the Supplier status on ASL must stay as 'NEW' A document on Supplier Registration to be shared with an option on ASL approval. | No | PROC-29 | InspireXT_Procurement_Z |
| 3 | RQT-PROC-03 | In-process PO visibility | Need clear visibility of the Pos in process for approval, when the corresponding BPA is submitted for re-approval | No | PROC-31 PROC-32 | InspireXT_Procurement_H |
| . | hidden text | hidden text | hidden text | hidden text | hidden text | hidden text |
| . | hidden text | hidden text | hidden text | hidden text | hidden text | hidden text |
| . | hidden text | hidden text | hidden text | hidden text | hidden text | hidden text |
| 43 | hidden text | hidden text | hidden text | hidden text | hidden text | hidden text |
| 44 | hidden text | hidden text | hidden text | hidden text | hidden text | hidden text |
| 45 | hidden text | hidden text | hidden text | hidden text | hidden text | hidden text |
List of L3 process flows for the Business Functions. You can get a view of some of them.
| Sr. No. | Process Flow ID | Process Flow Name | Process Flow Link |
|---|---|---|---|
| 1 | PROC-01 | Create Supplier Profile-Manually | Link |
| 2 | PROC-02 | Create Contract Purchase Agreement | Link |
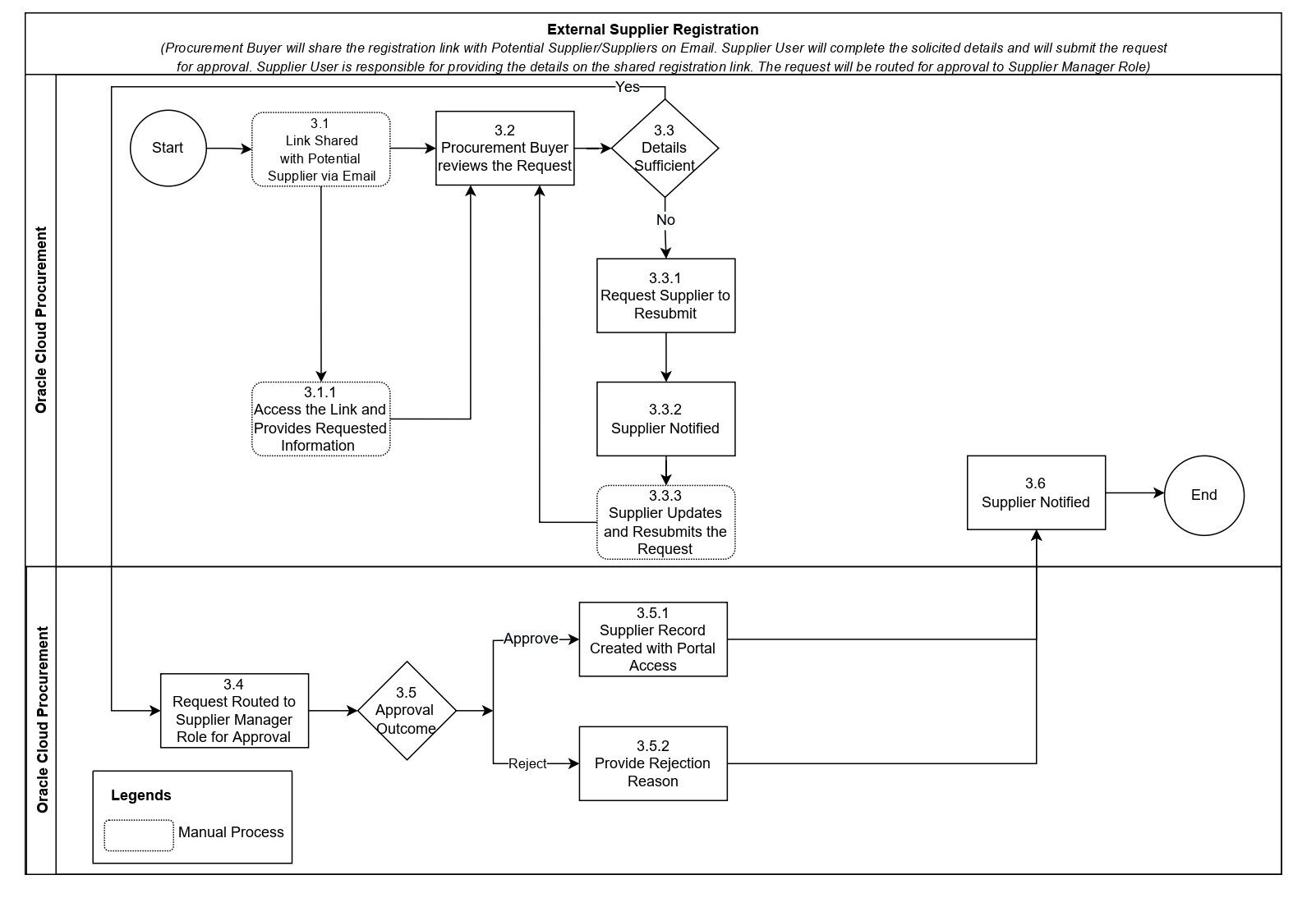
| 3 | PROC-03 | External Supplier Registration | Link |
| . | hidden text | hidden text | hidden text |
| . | hidden text | hidden text | hidden text |
| . | hidden text | hidden text | hidden text |
| 20 | hidden text | hidden text | hidden text |
| 21 | hidden text | hidden text | hidden text |
| 22 | hidden text | hidden text | hidden text |
Configuration Workbook with list of setups which are needed to setup the module.
Procurement - Configs |
|||
|---|---|---|---|
| Sr. No. | Ref | Module | Config Item |
| 1 | PRC.1 | Procurement | Configure Offering |
| 2 | PRC.2 | Purchasing | Manage Default Catalogs/Manage Procurement Category Hierarchy |
| 3 | PRC.3 | Purchasing/Supplier Portal | Configure Supplier Registration and Profile Change Request |
| . | hidden text | hidden text | hidden text |
| . | hidden text | hidden text | hidden text |
| . | hidden text | hidden text | hidden text |
| 30 | hidden text | hidden text | hidden text |
| 31 | hidden text | hidden text | hidden text |
| 32 | hidden text | hidden text | hidden text |
The list of test scripts , each one comprising of one or more test cases for the workstream
| Sr. No. | Test Script Reference Name | Test Case No. | Test Case Description | Test Script Link |
|---|---|---|---|---|
| 1 | InspireXT_PRC-01 | TC-01 | To Manually Create Supplier Profile | Link |
| 2 | InspireXT_PRC-03 | TC-01 | External Supplier Registration -Registration Request Approved. | Link |
| 3 | InspireXT_PRC-08 | TC-01 | Approve BPA. | Link |
| . | hidden text | hidden text | hidden text | hidden text |
| . | hidden text | hidden text | hidden text | hidden text |
| . | hidden text | hidden text | hidden text | hidden text |
| 34 | hidden text | hidden text | hidden text | hidden text |
| 35 | hidden text | hidden text | hidden text | hidden text |
| 36 | hidden text | hidden text | hidden text | hidden text |
This is a sample from the full list of industry requirements addressed by Food & Pharma in-a-Box
| # | Requirement ID | Title | Description | GxP Critical | Process Flow ID | Test Script Reference |
|---|---|---|---|---|---|---|
| 1 | RQT_MFG_11 | Need an ability to dispense Raw Material from a flow function | To be able to dispense Raw Materials which are from an ongoing source | Yes | Manufacturing-01 | InspireXT_Manufacturing_A |
| 2 | RQT_MFG_13 | Need an ability to create New Work Definition | Need an ability to create a new Work Definition and ERES approval process. | Yes | Manufacturing-02 | InspireXT_Manufacturing_B |
| 3 | RQT_MFG_48 | Need an ability to update existing Work Orders after the Work Definitions has been updated | When a work definition is updated (e.g. for a new item code) and released, we need to have the ability and option to update any open work orders | Yes | Manufacturing-03 | InspireXT_Manufacturing_C |
| . | hidden text | hidden text | hidden text | hidden text | hidden text | hidden text |
| . | hidden text | hidden text | hidden text | hidden text | hidden text | hidden text |
| . | hidden text | hidden text | hidden text | hidden text | hidden text | hidden text |
| 42 | hidden text | hidden text | hidden text | hidden text | hidden text | hidden text |
| 43 | hidden text | hidden text | hidden text | hidden text | hidden text | hidden text |
| 44 | hidden text | hidden text | hidden text | hidden text | hidden text | hidden text |
List of L3 process flows for the Business Functions. You can get a view of some of them.
| Sr. No. | Process Flow ID | Process Flow Name | Process Flow Link |
|---|---|---|---|
| 1 | Manufacturing-01 | Bulk Work Order Execution | Link |
| 2 | Manufacturing-02 | Create new Work Definition | Link |
| 3 | Manufacturing-03 | Amend existing Work Definition | Link |
| . | hidden text | hidden text | hidden text |
| . | hidden text | hidden text | hidden text |
| . | hidden text | hidden text | hidden text |
| 20 | hidden text | hidden text | hidden text |
| 21 | hidden text | hidden text | hidden text |
| 22 | hidden text | hidden text | hidden text |
Configuration Workbook with list of setups which are needed to setup the module.
Manufacturing - Configs |
|||
|---|---|---|---|
| Sr. No. | Ref | Module | Config Item |
| 1 | MFG001 | Manufacturing | Manage Plant Parameters |
| 2 | MFG002 | Manufacturing | Manage Plant Profiles |
| 3 | MFG003 | Manufacturing | Manage Production Resources |
| . | hidden text | hidden text | hidden text |
| . | hidden text | hidden text | hidden text |
| . | hidden text | hidden text | hidden text |
| 30 | hidden text | hidden text | hidden text |
| 31 | hidden text | hidden text | hidden text |
| 32 | hidden text | hidden text | hidden text |
The list of test scripts , each one comprising of one or more test cases for the workstream
| Sr. No. | Test Script Reference Name | Test Case No. | Test Case Description | Test Script Link |
|---|---|---|---|---|
| 1 | InspireXT_Manufacturing_B | Test Case-01 | A test to verify bulk work order execution without dispensing operation. | Link |
| 2 | InspireXT_Manufacturing_B | Test Case-02 | A test to verify bulk work order execution for product yield . | Link |
| 3 | InspireXT_Manufacturing_C | Test Case-01 | Print Work Order Traveler report for all types of Work Orders. | Link |
| . | hidden text | hidden text | hidden text | hidden text |
| . | hidden text | hidden text | hidden text | hidden text |
| . | hidden text | hidden text | hidden text | hidden text |
| 34 | hidden text | hidden text | hidden text | hidden text |
| 35 | hidden text | hidden text | hidden text | hidden text |
| 36 | hidden text | hidden text | hidden text | hidden text |
This is a sample from the full list of industry requirements addressed by Food & Pharma in-a-Box
| # | Requirement ID | Title | Description | GxP Critical | Process Flow ID | Test Script Reference |
|---|---|---|---|---|---|---|
| 1 | RQT-QMS_01 | Need a clear process for the management of samples retained | Need an ability to manage retained samples and to link the destruction dates specific for Raw Materials, Finished Goods and Semi Finished Goods. | Yes | QMS-07 | InspireXT_Quality_G_01 InspireXT_Quality_G_02 |
| 2 | RQT-QMS_02 | Need an ability to assign restircted access to users | Need an ability to ensure the users have access only to the business functions assigned to and no other | Yes | Configuration-Quality | Quality Management Configuration |
| 3 | RQT-QMS_03 | Need an ability to record receipt of the samples extracted for quality check | Need an ability to record receipt of the samples extracted from the manufacturing yield operations for quality check | Yes | QMS-01 | InspireXT_Quality_A_01 |
| . | hidden text | hidden text | hidden text | hidden text | hidden text | hidden text |
| . | hidden text | hidden text | hidden text | hidden text | hidden text | hidden text |
| . | hidden text | hidden text | hidden text | hidden text | hidden text | hidden text |
| 43 | hidden text | hidden text | hidden text | hidden text | hidden text | hidden text |
| 44 | hidden text | hidden text | hidden text | hidden text | hidden text | hidden text |
| 45 | hidden text | hidden text | hidden text | hidden text | hidden text | hidden text |
List of L3 process flows for the Business Functions. You can get a view of some of them.
| Sr. No. | Process Flow ID | Process Flow Name | Process Flow Link |
|---|---|---|---|
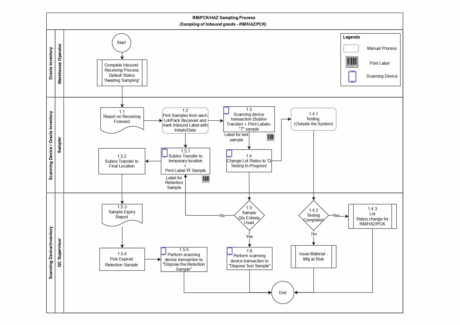
| 1 | QMS -01 | Sample Testing - Raw Material, Packaging & Hazardous material | Link |
| 2 | QMS -03 | FG Shipment Under Quarantine Status change | Link |
| 3 | QMS -04 | Lot status Change for Manufacturing while QC approval is pending | Link |
| . | hidden text | hidden text | hidden text |
| . | hidden text | hidden text | hidden text |
| . | hidden text | hidden text | hidden text |
| 20 | hidden text | hidden text | hidden text |
| 21 | hidden text | hidden text | hidden text |
| 22 | hidden text | hidden text | hidden text |
Configuration Workbook with list of setups which are needed to setup the module.
Quality Management - Configs |
|||
|---|---|---|---|
| Sr. No. | Ref | Module | Config Item |
| 1 | QM001 | Quality | Inspection Level |
| 2 | QM002 | Quality | Inspection Characteristics |
| 3 | QM003 | Quality | Inspection Plan |
| . | hidden text | hidden text | hidden text |
| . | hidden text | hidden text | hidden text |
| . | hidden text | hidden text | hidden text |
| 30 | hidden text | hidden text | hidden text |
| 31 | hidden text | hidden text | hidden text |
| 32 | hidden text | hidden text | hidden text |
The list of test scripts , each one comprising of one or more test cases for the workstream
| Sr. No. | Test Script Reference Name | Test Case No. | Test Case Description | Test Script Link |
|---|---|---|---|---|
| 1 | InspireXT_Quality_A_01 | Test Case-01 | To verify the transfer process of test sample-RM | Link |
| 2 | InspireXT_Quality_A_02 | Test Case-01 | To verify the transfer process of tail gate sample-RM | Link |
| 3 | InspireXT_Quality_A_04 | Test Case-01 | Two Steps Raw Material (RM) Retention Sample Transfer Process | Link |
| . | hidden text | hidden text | hidden text | hidden text |
| . | hidden text | hidden text | hidden text | hidden text |
| . | hidden text | hidden text | hidden text | hidden text |
| 34 | hidden text | hidden text | hidden text | hidden text |
| 35 | hidden text | hidden text | hidden text | hidden text |
| 36 | hidden text | hidden text | hidden text | hidden text |
This is a sample from the full list of industry requirements addressed by Food & Pharma in-a-Box
| # | Requirement ID | Title | Description | GxP Critical | Process Flow ID | Test Script Reference |
|---|---|---|---|---|---|---|
| 1 | RQT-INV-01 | Ability to manage a calendar & schedule showing detailing shift patterns | Manage a schedule showing the shift hours. | No | Configuration-Inventory | InspireXT Inventory Configuration Workbook |
| 2 | RQT-INV-02 | Ability to support default Item-Sub Inventory and Locators | Ability to support default Item-Sub Inventory and Locators to receive directly in receiving sub Inventory (for samples) | Yes | INVENTORY-01 | InspireXT_Inventory_01 |
| 3 | RQT-INV-03 | Ability to create engineering room Locators | Ability to have a dedicated locators in the engineering rooms that would allow Scanning device to allocate of the Engineering Stock | No | Configuration-Inventory | InspireXT Inventory Configuration Workbook |
| . | hidden text | hidden text | hidden text | hidden text | hidden text | hidden text |
| . | hidden text | hidden text | hidden text | hidden text | hidden text | hidden text |
| . | hidden text | hidden text | hidden text | hidden text | hidden text | hidden text |
| 43 | hidden text | hidden text | hidden text | hidden text | hidden text | hidden text |
| 44 | hidden text | hidden text | hidden text | hidden text | hidden text | hidden text |
| 45 | hidden text | hidden text | hidden text | hidden text | hidden text | hidden text |
List of L3 process flows for the Business Functions. You can get a view of some of them.
| Sr. No. | Process Flow ID | Process Flow Name | Process Flow Link |
|---|---|---|---|
| 1 | Inventory-01 | Inbound Receiving Process | Link |
| 2 | Inventory-02 | Warehouse Picking Process for Work Orders | Link |
| 3 | Inventory-03 | Transfer Material from Warehouse to Quarantine | Link |
| . | hidden text | hidden text | hidden text |
| . | hidden text | hidden text | hidden text |
| . | hidden text | hidden text | hidden text |
| 20 | hidden text | hidden text | hidden text |
| 21 | hidden text | hidden text | hidden text |
| 22 | hidden text | hidden text | hidden text |
Configuration Workbook with list of setups which are needed to setup the module.
Inventory Management - Configs |
|||
|---|---|---|---|
| Sr. No. | Ref | Module | Config Item |
| 1 | INV001 | Inventory | Manage Facility Shifts |
| 2 | INV002 | Inventory | Manage Facility Workday Patterns |
| 3 | INV003 | Inventory | Manage Facility Schedules |
| . | hidden text | hidden text | hidden text |
| . | hidden text | hidden text | hidden text |
| . | hidden text | hidden text | hidden text |
| 30 | hidden text | hidden text | hidden text |
| 31 | hidden text | hidden text | hidden text |
| 32 | hidden text | hidden text | hidden text |
The list of test scripts , each one comprising of one or more test cases for the workstream
| Sr. No. | Test Script Reference Name | Test Case No. | Test Case Description | Test Script Link |
|---|---|---|---|---|
| 1 | InspireXT_Inventory_A | Test Case-01 | Inbound receiving process for raw material item where quantity is equal in all pack units. | Link |
| 2 | InspireXT_Inventory_A | Test Case-02 | Inbound receiving process for raw material item where quantity is different in last pack unit. | Link |
| 3 | InspireXT_Inventory_B | Test Case-01 | Warehouse Picking Process for Bulk Work Order. | Link |
| . | hidden text | hidden text | hidden text | hidden text |
| . | hidden text | hidden text | hidden text | hidden text |
| . | hidden text | hidden text | hidden text | hidden text |
| 34 | hidden text | hidden text | hidden text | hidden text |
| 35 | hidden text | hidden text | hidden text | hidden text |
| 36 | hidden text | hidden text | hidden text | hidden text |
This is a sample from the full list of industry requirements addressed by Food & Pharma in-a-Box
| # | Requirement ID | Title | Description | GxP Critical | Process Flow ID | Test Script Reference |
|---|---|---|---|---|---|---|
| 1 | RQT-MNT-01 | Ability to be able to have external contractors attend site for Maintenance Activities | Ability to send assets/parts off site for maintenance as well as having contractors come to site and for this to be reflected in Oracle Cloud. | No | Maintenance-07 | InspireXT_Maintenance_G_01 |
| 2 | RQT-MNT-02 | Ability to have additional information on Assets | Ability to have a number of additional Asset information such as below : Historical Asset Number, Fixed/Movable Asset? | No | Maintenance-01 | InspireXT_Maintenance_A_01 |
| 3 | RQT-MNT-03 | Ability to update asset Information | Requirement to update the Asset information | No | Maintenance-01 | InspireXT_Maintenance_A_01 |
| . | hidden text | hidden text | hidden text | hidden text | hidden text | hidden text |
| . | hidden text | hidden text | hidden text | hidden text | hidden text | hidden text |
| . | hidden text | hidden text | hidden text | hidden text | hidden text | hidden text |
| 43 | hidden text | hidden text | hidden text | hidden text | hidden text | hidden text |
| 44 | hidden text | hidden text | hidden text | hidden text | hidden text | hidden text |
| 45 | hidden text | hidden text | hidden text | hidden text | hidden text | hidden text |
List of L3 process flows for the Business Functions. You can get a view of some of them.
| Sr. No. | Process Flow ID | Process Flow Name | Process Flow Link |
|---|---|---|---|
| 1 | Maintenance-01 | Maintenance Asset Creation | Link |
| 2 | Maintenance-02 | Work Definition Creation | Link |
| 3 | Maintenance-03 | Meter Reading Process | Link |
| . | hidden text | hidden text | hidden text |
| . | hidden text | hidden text | hidden text |
| . | hidden text | hidden text | hidden text |
| 20 | hidden text | hidden text | hidden text |
| 21 | hidden text | hidden text | hidden text |
| 22 | hidden text | hidden text | hidden text |
Configuration Workbook with list of setups which are needed to setup the module.
Maintenance - Configs |
|||
|---|---|---|---|
| Sr. No. | Ref | Module | Config Item |
| 1 | MNT001 | Maintenance | Manage Inventory Organization |
| 2 | MNT002 | Maintenance | Manage Subinventories |
| 3 | MNT003 | Maintenance | Manage Plant Parameters |
| . | hidden text | hidden text | hidden text |
| . | hidden text | hidden text | hidden text |
| . | hidden text | hidden text | hidden text |
| 30 | hidden text | hidden text | hidden text |
| 31 | hidden text | hidden text | hidden text |
| 32 | hidden text | hidden text | hidden text |
The list of test scripts , each one comprising of one or more test cases for the workstream
| Sr. No. | Test Script Reference Name | Test Case No. | Test Case Description | Test Script Link |
|---|---|---|---|---|
| 1 | InspireXT_Maintenance_B_01 | Test Case-01 | Creation of Maintenance Work Definition with Spares and Resources for Preventive Maintenance Programs | Link |
| 2 | InspireXT_Maintenance_D_01 | Test Case-01 | Creation of a corrective maintenance work order using standard Oracle UI | Link |
| 3 | InspireXT_Maintenance_F_01 | Test Case-01 | To identify the unreleased Preventive Maintenance Work Order of an Asset from the PPM report | Link |
| . | hidden text | hidden text | hidden text | hidden text |
| . | hidden text | hidden text | hidden text | hidden text |
| . | hidden text | hidden text | hidden text | hidden text |
| 34 | hidden text | hidden text | hidden text | hidden text |
| 35 | hidden text | hidden text | hidden text | hidden text |
| 36 | hidden text | hidden text | hidden text | hidden text |
This is a sample from the full list of industry requirements addressed by Food & Pharma in-a-Box
| # | Requirement ID | Title | Description | GxP Critical | Process Flow ID | Test Script Reference |
|---|---|---|---|---|---|---|
| 1 | RQT-PIM-01 | Item master notification group for new items/updates to existing items | Notification should be sent to DL (Distribution List) group that will be created, to inform them about the New Item Creation and/or Update to existing Item. | Yes | PIM-02 PIM-04.1 PIM-04.2 | InspireXT_PIM_B_01 InspireXT_PIM_D1_01 InspireXT_PIM_D2_01 |
| 2 | RQT-PIM-02 | Need an ability to maintain a list of values for storage temperature | Need an ability to maintain a list of values for storage temperature and dual temperature UOM (Deg F / Deg C) | Yes | PIM-02 PIM-04.1 | InspireXT_PIM_B_01 InspireXT_PIM_D1_01 |
| 3 | RQT-PIM-04 | New item creation process for Maintenance Assets and Spare Parts | Ability to define new item creation process for Maintenance assets and for spare parts, different to normal items | Yes | PIM-05 | InspireXT_PIM_E_01 InspireXT_PIM_E_02 |
| . | hidden text | hidden text | hidden text | hidden text | hidden text | hidden text |
| . | hidden text | hidden text | hidden text | hidden text | hidden text | hidden text |
| . | hidden text | hidden text | hidden text | hidden text | hidden text | hidden text |
| 43 | hidden text | hidden text | hidden text | hidden text | hidden text | hidden text |
| 44 | hidden text | hidden text | hidden text | hidden text | hidden text | hidden text |
| 45 | hidden text | hidden text | hidden text | hidden text | hidden text | hidden text |
List of L3 process flows for the Business Functions. You can get a view of some of them.
| Sr. No. | Process Flow ID | Process Flow Name | Process Flow Link |
|---|---|---|---|
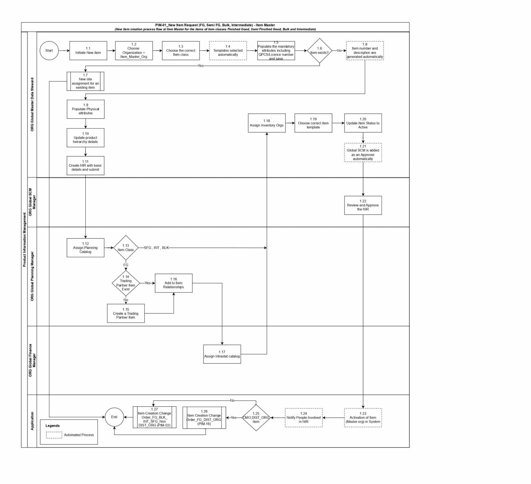
| 1 | PIM-01 | New Item Request (Finished Goods, Semi Finished goods) | Link |
| 2 | PIM-02 | Item Creation Change Order (Finished Goods, Semi Finished goods) | Link |
| 3 | PIM-03 | New Item Request | Link |
| . | hidden text | hidden text | hidden text |
| . | hidden text | hidden text | hidden text |
| . | hidden text | hidden text | hidden text |
| 20 | hidden text | hidden text | hidden text |
| 21 | hidden text | hidden text | hidden text |
| 22 | hidden text | hidden text | hidden text |
Configuration Workbook with list of setups which are needed to setup the module.
Product Information Management (PIM) - Configs |
|||
|---|---|---|---|
| Sr. No. | Ref | Module | Config Item |
| 1 | PIM.01 | PIM/PD | Offerings |
| 2 | PIM.02 | PIM/PD | Item Profile Options |
| 3 | PIM.03 | PIM/PD | Advanced Item Profile Options |
| . | hidden text | hidden text | hidden text |
| . | hidden text | hidden text | hidden text |
| . | hidden text | hidden text | hidden text |
| 30 | hidden text | hidden text | hidden text |
| 31 | hidden text | hidden text | hidden text |
| 32 | hidden text | hidden text | hidden text |
The list of test scripts , each one comprising of one or more test cases for the workstream
| Sr. No. | Test Script Reference Name | Test Case No. | Test Case Description | Test Script Link |
|---|---|---|---|---|
| 1 | InspireXT_PIM_A_03 | Test Case-01 | A test to verify new Bulk item is created at Item master | Link |
| 2 | InspireXT_PIM_B_01 | Test Case-01 | A test to verify new Outside processing item for OSP service item is created at Item master | Link |
| 3 | InspireXT_PIM_C_06 | Test Case-01 | A test to verify new Outside processing item for OSP service item is created at Item master. | Link |
| . | hidden text | hidden text | hidden text | hidden text |
| . | hidden text | hidden text | hidden text | hidden text |
| . | hidden text | hidden text | hidden text | hidden text |
| 34 | hidden text | hidden text | hidden text | hidden text |
| 35 | hidden text | hidden text | hidden text | hidden text |
| 36 | hidden text | hidden text | hidden text | hidden text |